Results for the query

Showing matches for "EMPIRE TECHNOLOGY DEVELOPMENT LLC".

14 records found

Figure Patent No. Title Assignee Issue Date
U.S. Pat. No. 10,300,378 U.S. Pat. App. No. 15/657,869 ONLINE GAME EXPERIENCE USING MULTIPLE DEVICES Empire Technology Development LLC July 24, 2017
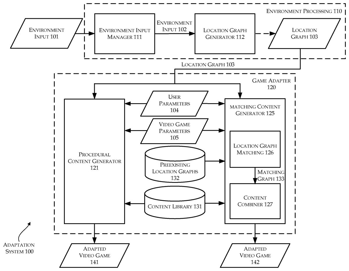
U.S. Pat. No. 10,252,167 U.S. Pat. App. No. 15/495,517 LOCATION GRAPH ADAPTED VIDEO GAMES Empire Technology Development LLC April 24, 2017
U.S. Pat. No. 10,058,781 U.S. Pat. App. No. 14/784,427 RENDERING OF GAME CHARACTERS Empire Technology Development LLC October 14, 2015
U.S. Pat. No. 9,480,914 U.S. Pat. App. No. 14/736,365 ONLINE GAMING Empire Technology Development LLC June 11, 2015
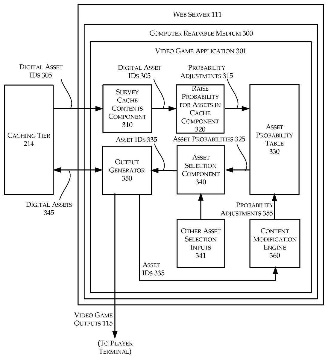
U.S. Pat. No. 9,358,466 U.S. Pat. App. No. 14/728,645 CACHE-INFLUENCED VIDEO GAMES EMPIRE TECHNOLOGY DEVELOPMENT LLC June 2, 2015
U.S. Pat. No. 9,717,991 U.S. Pat. App. No. 14/409,526 QUALITY OF EXPERIENCE REVERSE CONTROL FOR ELECTRONIC GAMES Empire Technology Development LLC December 19, 2014
U.S. Pat. No. 9,785,321 U.S. Pat. App. No. 14/359,478 CONTROLLING A MASSIVELY MULTIPLAYER ONLINE ROLE-PLAYING GAME EMPIRE TECHNOLOGY DEVELOPMENT LLC May 20, 2014
U.S. Pat. No. 9,630,110 U.S. Pat. App. No. 14/353,238 LOCATION GRAPH ADAPTED VIDEO GAMES EMPIRE TECHNOLOGY DEVELOPMENT LLC April 21, 2014
U.S. Pat. No. 9,079,108 U.S. Pat. App. No. 14/119,171 CACHE-INFLUENCED VIDEO GAMES EMPIRE TECHNOLOGY DEVELOPMENT LLC November 20, 2013
U.S. Pat. No. 9,004,998 U.S. Pat. App. No. 13/696,062 SOCIAL INTERACTION DURING ONLINE GAMING Empire Technology Development LLC November 2, 2012

Disclaimer: Data collected from the USPTO and may be malformed, incomplete, and/or otherwise inaccurate.