Results for the query

Showing matches for "A63F13/211".

288 records found

Figure Patent No. Title Assignee Issue Date
U.S. Pat. No. 11,911,700 U.S. Pat. App. No. 17/859,571 SPORT GAME SYSTEM, COMPUTER-READABLE NON-TRANSITORY STORAGE MEDIUM HAVING STORED THEREIN SPORT GAME PROGRAM, SPORT GAME APPARATUS, AND SPORT GAME PROCESSING METHOD NINTENDO CO., LTD. July 7, 2022
U.S. Pat. No. 12,182,332 U.S. Pat. App. No. 17/830,990 EXTEND THE GAME CONTROLLER FUNCTIONALITY WITH VIRTUAL BUTTONS USING HAND TRACKING Sony Interactive Entertainment Inc. June 2, 2022
U.S. Pat. No. 11,975,258 U.S. Pat. App. No. 17/710,308 GAME PROCESSING PROGRAM, GAME PROCESSING METHOD, AND GAME PROCESSING DEVICE GREE, INC. March 31, 2022
U.S. Pat. No. 11,839,811 U.S. Pat. App. No. 17/710,054 GAME PROCESSING PROGRAM, GAME PROCESSING METHOD, AND GAME PROCESSING DEVICE GREE Holdings Inc March 31, 2022
U.S. Pat. No. 12,343,635 U.S. Pat. App. No. 17/697,446 COMPUTER-READABLE NON-TRANSITORY STORAGE MEDIUM HAVING GAME PROGRAM INCLUDING IN-GAME OBJECT WITH CHANGEABLE IN-GAME STATES, AND COUNTERPART SYSTEM, METHOD, AND APPARATUS Nintendo Co., Ltd. March 17, 2022
U.S. Pat. No. 11,872,475 U.S. Pat. App. No. 17/665,812 STORAGE MEDIUM, INFORMATION PROCESSING SYSTEM, INFORMATION PROCESSING APPARATUS AND GAME CONTROLLING METHOD INVOLVING LINKABLE PLAYER CHARACTER AND SUB-CHARACTER Nintendo Co., Ltd. February 7, 2022
U.S. Pat. No. 11,722,629 U.S. Pat. App. No. 17/556,872 SPECTATOR VIEW INTO A LIVE EVENT HELD IN A REAL-WORLD VENUE Sony Interactive Entertainment LLC December 20, 2021
U.S. Pat. No. 11,701,590 U.S. Pat. App. No. 17/551,415 Player-Tracking Video Game Meta Platforms Technologies, LLC December 15, 2021
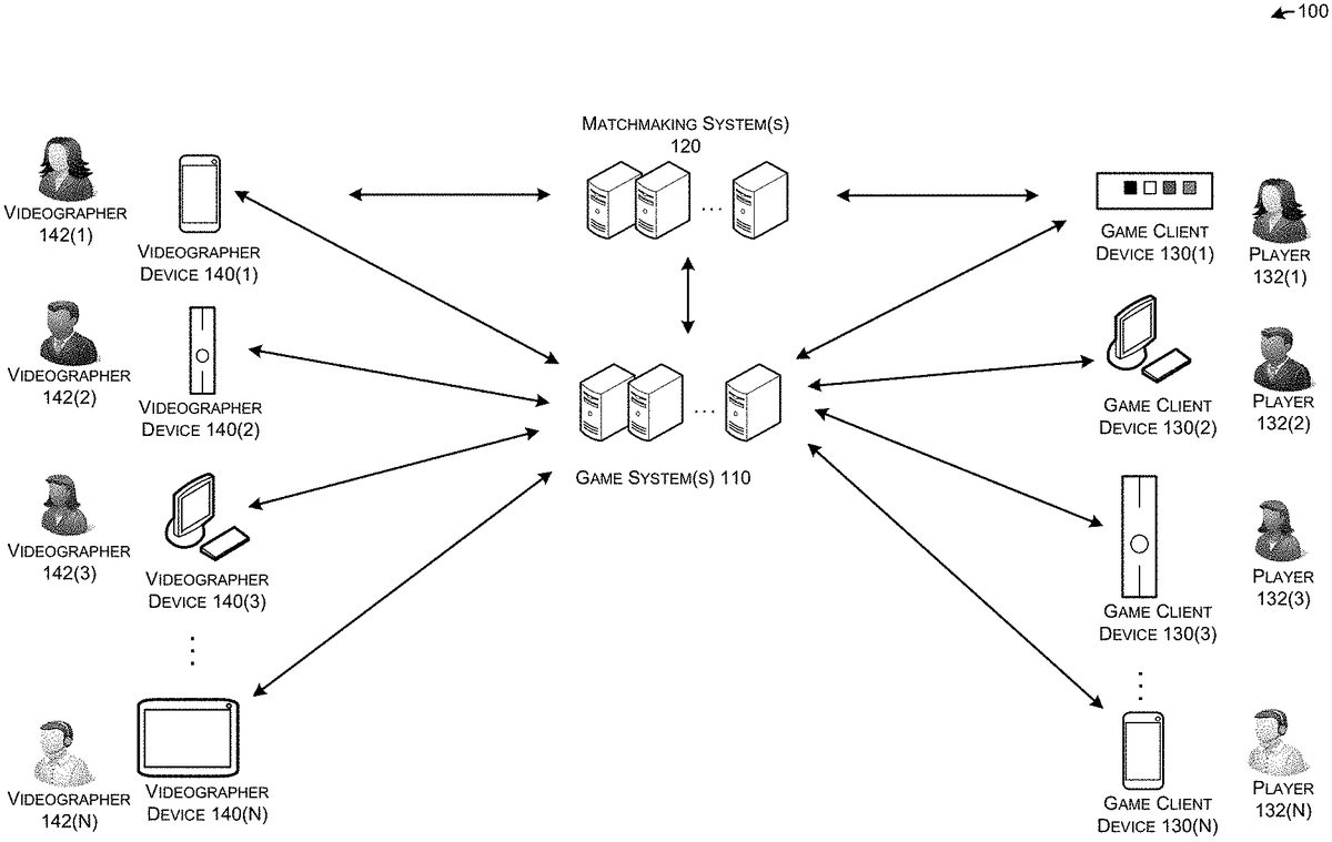
U.S. Pat. No. 11,638,872 U.S. Pat. App. No. 17/504,009 VIDEOGRAPHER MODE IN ONLINE GAMES Electronic Arts Inc. October 18, 2021
U.S. Pat. No. 11,638,879 U.S. Pat. App. No. 17/488,901 GAME PROCESSING SYSTEM, METHOD OF PROCESSING GAME, AND STORAGE MEDIUM STORING PROGRAM FOR PROCESSING GAME GREE, Inc. September 29, 2021

Disclaimer: Data collected from the USPTO and may be malformed, incomplete, and/or otherwise inaccurate.