Results for the query

Showing matches for "Microsoft Technology Licensing, LLC".

59 records found

Figure Patent No. Title Assignee Issue Date
U.S. Pat. No. 10,130,874 U.S. Pat. App. No. 14/702,563 REMOVABLE CONTROLLER ACCESSORY FOR A GAME CONTROLLER MICROSOFT TECHNOLOGY LICENSING, LLC May 1, 2015
U.S. Pat. No. 10,124,249 U.S. Pat. App. No. 14/702,520 GAME CONTROLLER WITH REMOVABLE CONTROLLER ACCESSORY MICROSOFT TECHNOLOGY LICENSING, LLC May 1, 2015
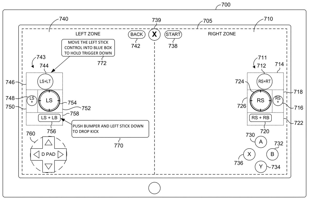
U.S. Pat. No. 10,232,255 U.S. Pat. App. No. 14/701,305 PADDLE ACCESSORY FOR A GAME CONTROLLER MICROSOFT TECHNOLOGY LICENSING, LLC April 30, 2015
U.S. Pat. No. 10,232,254 U.S. Pat. App. No. 14/701,003 GAME CONTROLLER WITH REMOVABLE PADDLE ACCESSORY MICROSOFT TECHNOLOGY LICENSING, LLC April 30, 2015
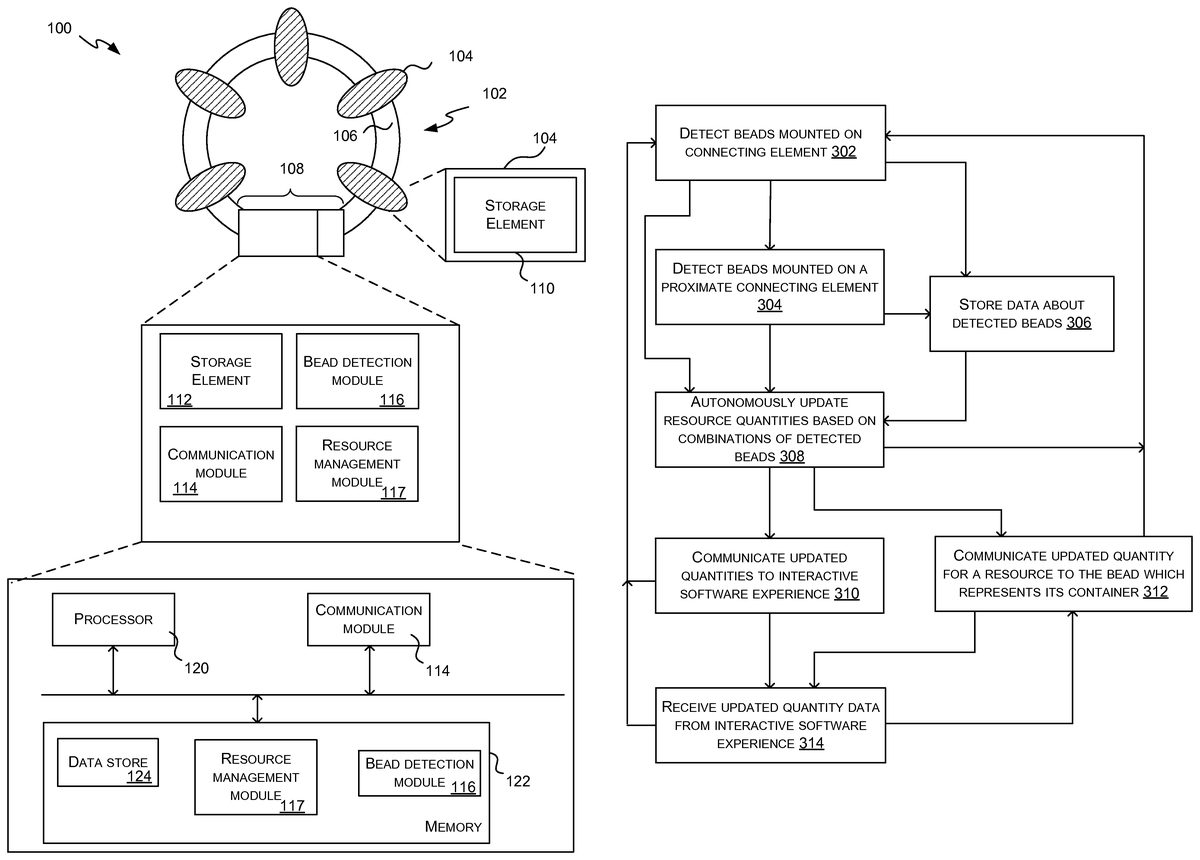
U.S. Pat. No. 10,369,477 U.S. Pat. App. No. 14/509,919 MANAGEMENT OF RESOURCES WITHIN A VIRTUAL WORLD Microsoft Technology Licensing, LLC October 8, 2014
U.S. Pat. No. 9,795,871 U.S. Pat. App. No. 14/465,701 POSITIONING A CAMERA VIDEO OVERLAY ON GAMEPLAY VIDEO Microsoft Technology Licensing, LLC August 21, 2014
U.S. Pat. No. 9,327,199 U.S. Pat. App. No. 14/200,437 MULTI-TENANCY FOR CLOUD GAMING SERVERS Microsoft Technology Licensing, LLC March 7, 2014
U.S. Pat. No. 9,174,124 U.S. Pat. App. No. 14/173,802 GAME CONTROLLER ON MOBILE TOUCH-ENABLED DEVICES Microsoft Technology Licensing, LLC February 5, 2014
U.S. Pat. No. 9,227,141 U.S. Pat. App. No. 14/145,922 TOUCH SCREEN GAME CONTROLLER Microsoft Technology Licensing, LLC December 31, 2013
U.S. Pat. No. 9,367,543 U.S. Pat. App. No. 13/874,945 GAME ACHIEVEMENTS SYSTEM Microsoft Technology Licensing, LLC May 1, 2013

Disclaimer: Data collected from the USPTO and may be malformed, incomplete, and/or otherwise inaccurate.