U.S. Pat. No. 7,637,806
METHOD FOR DYNAMIC CONTENT GENERATION IN A ROLE-PLAYING GAME
AssigneeRampart Studios, LLC
Issue DateDecember 20, 2004
U.S. Patent No. 7,637,806: Method for dynamic content generation in a role-playing game
Summary:
The ‘806 patent provides a system where NPC (non-playing characters) can be programmed with different “goals’ during an MMOG game. A user can have his avatar approach a NPC and interact with him. Under this invention, the NPC will have a different interaction with the player each time depending on the internal time and past decisions the player has made. For example, at one point the NPC may need the player’s help setting a trap for a bear, when the next time he needs help with his campaign for mayor. By programming several options into the NPC, the invention attempts to make sure that the user’s past choices in the game matter and affect the game play.
Abstract:
The invention provides a role-playing game environment wherein the nature of various NPCs within the game may be varied over time within the game. The goals of various NPCs within the game may be dynamically and automatically changed within the game. At certain in-game time periods, the game server may dynamically assign one or more new goals for some or all of the NPCs based on the current status of each NPC. When a player later interacts with a given NPC assist (or impede) that NPC in reaching its currently assigned goal, the method may dynamically determine a steps that the player’s avatar may perform to assist (or impede) the goal. Thus, players cannot predict what will happen when they move through the game and reach a location at which they can interact with a given NPC, making the game-playing experience ever fresh and challenging.
Illustrative Claim:
1. A method for varying the experiential content available to human players of an only role-playing game comprising: a computer providing an in-game environment having a number of computer-generated, computer-controlled, non-playing characters (NPCs) with which human players can interact, wherein human players carry a status with in the in-game environment based on their prior game-playing experience, and wherein the in-game status of a given human player is stored so as to be carried forward from one game-playing session to the next; the computer assigning an individual set of values to at least some of the NPCs, wherein the set of values assigned to an y such NPC is stored so as to be carried forward from one game-playing session to the next; the computer providing a set of goals which are available to be assigned to the NPCs with in the in-game environment, wherein for each goal of the set of goals, the computer provides a set of candidate steps which, if accomplished during in-game play, will result in achieving the goal; within an in-game time frame defined by the computer for use within the in-game environment, the computer assigning a specific goal randomly selected from at least a subset of the set of goals to one of the NPCs, wherein the specific goal remains assigned to the one of the NPCs for at least the duration of the in-game time frame; within the in-game time frame, in response to a human player electing to interact with one of the NPCs, the computer defining a set of one or more steps operable by the human player during the in-game time frame to assist the one of the NPCs in achieving the specific goal from among the set of candidate steps for the specific goal; and within a subsequent in-game time frame, the computer assigning a different goal randomly selected from a subset of the set of goals other than the at least a subset of the set of goals to the one of the NPCs for at least the duration of the subsequent in-game time frame.
Illustrative Figure
Abstract
The invention provides a role-playing game environment wherein the nature of various NPCs within the game may be varied over time within the game. The goals of various NPCs within the game may be dynamically and automatically changed within the game. At certain in-game time periods, the game server may dynamically assign one or more new goals for some or all of the NPCs based on the current status of each NPC. When a player later interacts with a given NPC assist (or impede) that NPC in reaching its currently assigned goal, the method may dynamically determine a steps that the player's avatar may perform to assist (or impede) the goal. Thus, players cannot predict what will happen when they move through the game and reach a location at which they can interact with a given NPC, making the game-playing experience ever fresh and challenging.
Description
DETAILED DESCRIPTION OF THE EMBODIMENTS Definition of Terms To simplify the descriptions, explanations, and claims provided herein, the following terms are used. In each such usage, those terms have the meaning assigned below: Player—a human participant in the on-line game. A player may optionally pay for the right to participate in the on-line game.NPC—A Non-Player Character within the on-line game environment. NPCs are typically created so that players can interact with them. An example of an NPC in a medieval game environment could be a weapons vendor in a marketplace.Goal—an objective assigned to a given NPC at a given time which can be accomplished with assistance from a player through interaction within the game environment. An example of a goal within a medieval game environment could be to be elected mayor of the town within which a given NPC is currently located.Step—a specific action within the on-line environment which can be performed by a player; a step may be performed on behalf of or in conjunction with an NPC.Values—traits or characteristics which can be assigned to an NPC. Examples of possible values could be the NPC's morality-level, family-commitment, faction-commitment, and/or town-commitment.State—the status of a player's character (avatar) within the game, generally comprising a set of attained values and skills based on the past experiences and actions performed by that character under the direction of the player.Interaction—an in-game experience involving a player's avatar and an NPC.Result—a change in a player's state and/or an NPC's values as the result of the player's accomplishing a step during an interaction.Memory Medium—Any of various types of memory devices or storage devices. The term “memory medium” is intended to include an installation medium, e.g., a CD-ROM, floppy disks, or tape device; a computer system memory or random access memory such as DRAM, DDR RAM, SRAM, EDO ...
DETAILED DESCRIPTION OF THE EMBODIMENTS
Definition of Terms
To simplify the descriptions, explanations, and claims provided herein, the following terms are used. In each such usage, those terms have the meaning assigned below:
Player—a human participant in the on-line game. A player may optionally pay for the right to participate in the on-line game.NPC—A Non-Player Character within the on-line game environment. NPCs are typically created so that players can interact with them. An example of an NPC in a medieval game environment could be a weapons vendor in a marketplace.Goal—an objective assigned to a given NPC at a given time which can be accomplished with assistance from a player through interaction within the game environment. An example of a goal within a medieval game environment could be to be elected mayor of the town within which a given NPC is currently located.Step—a specific action within the on-line environment which can be performed by a player; a step may be performed on behalf of or in conjunction with an NPC.Values—traits or characteristics which can be assigned to an NPC. Examples of possible values could be the NPC's morality-level, family-commitment, faction-commitment, and/or town-commitment.State—the status of a player's character (avatar) within the game, generally comprising a set of attained values and skills based on the past experiences and actions performed by that character under the direction of the player.Interaction—an in-game experience involving a player's avatar and an NPC.Result—a change in a player's state and/or an NPC's values as the result of the player's accomplishing a step during an interaction.Memory Medium—Any of various types of memory devices or storage devices. The term “memory medium” is intended to include an installation medium, e.g., a CD-ROM, floppy disks, or tape device; a computer system memory or random access memory such as DRAM, DDR RAM, SRAM, EDO RAM, Rambus RAM, etc.; or a non-volatile memory such as a magnetic media, e.g., a hard drive, or optical storage. The memory medium may comprise other types of memory as well, or combinations thereof. In addition, the memory medium may be located in a first computer in which the programs are executed, or may be located in a second different computer which connects to the first computer over a network, such as the Internet. In the latter instance, the second computer may provide program instructions to the first computer for execution. The term “memory medium” may include two or more memory mediums which may reside in different locations, e.g., in different computers that are connected over a network.Carrier Medium—a memory medium as described above, as well as signals such as electrical, electromagnetic, or digital signals, conveyed via a communication medium such as a bus, network and/or a wireless link.Computer System—any of various types of computing or processing systems, including a personal computer system (PC), server computer system, mainframe computer system, workstation, network appliance, Internet appliance, personal digital assistant (PDA), television system, grid computing system, or other device or combinations of devices. In general, the term “computer system” can be broadly defined to encompass any device (or combination of devices) having at least one processor that executes instructions from a memory medium.Software Program—the term “software program” is intended to have the full breadth of its ordinary meaning, and includes any type of program instructions, code, script and/or data, or combinations thereof, that may be stored in a memory medium and executed by a processor. Exemplary software programs include programs written in text-based programming languages, such as C, C++, Pascal, Fortran, Cobol, Java, assembly language, etc.; graphical programs (programs written in graphical programming languages); assembly language programs; programs that have been compiled to machine language; scripts; and other types of executable software. A software program may comprise two or more software programs that interoperate in some manner.
Embodiments of the invention are described herein in terms of functional block components and various processing steps. It should be realized that each such block may be realized by executing properly written software on any of a large number of computer hardware systems, that software being written to perform the processing steps described herein.
Embodiments of the present invention are generally explained herein in the context of a medieval role-playing game. That context is provided only for assistance in explaining embodiments of the invention, and should not be interpreted as restricting the methods disclosed and claimed herein to only that type of game. The methods disclosed and claimed can readily be implemented in a wide variety of game contexts by those of ordinary skill in the art.
It should also be appreciated that the particular implementation described herein is illustrative only of the best mode of the present invention currently known to the inventors, and is not intended to limit the scope of the invention, as claimed herein, in any way. Many well-known aspects of embodiments described herein (e.g., graphical generation of scenes and images, use of a software engine to support in-game activities by players through their avatars, or the use of communications linkages such as the Internet to link players and game servers) are not described in detail herein. Also, the flowcharts and examples of possible software implementations shown herein are provided only as exemplary representations of how embodiments of the present invention may be implemented.
General System Environment
FIG. 1is a diagrammatic representation showing an exemplary on-line role playing game system according to one embodiment. The system comprises respective player or user computer systems (100A,101A, and102A) coupled through a network, such as the Internet, to one or more server computers (game servers)103. The one or more server computers103may comprise a memory medium which stores on-line role playing software (program instructions and data) which implements embodiments of the invention as described herein. Each of the various player computer systems (100A,101A, and102A) may also store and/or execute software to implement all or only a portion of the methods described herein. Game servers103may implement those methods in conjunction with computers such as100A.
As shown inFIG. 1, three exemplary MMOG players (100,101, and102) may operate respective computer systems (100A,101A, and102A), having optionally paid the appropriate fee for participation, and having logged on via the network to gain access to an MMOG game server103. In so doing the players have gained access to their individual in-game personas (their avatars) and are then able to move those avatars from location to location within the game environment. As they do so, they may meet and interact with the avatars of other players, as well as with NPCs maintained by the game server system. As noted above, the respective computer systems (100A,101A, and102A) may require appropriate installed software to participate in the on-line game. It is also noted that embodiments of the invention may also be implemented in role-playing games that are not “on-line”, i.e., single or user role-playing games implemented on a single computer.
Interactions with NPCs allow players to advance their status in ways well known to those in the MMOG art. Player's avatars may exchange in-game monies or other in-game goods that their avatars have previously collected or earned, as by paying a weapons-merchant NPC to obtain a new sword, skill, or armor. In so doing, the player changes the status of his or her avatar, possibly allowing their in-the-game persona to perform new actions, to reach new locations, or to withstand additional threats.
With specific respect to a player-to-NPC interaction,FIG. 2shows an exemplary computer-generated scene. In that scene a player's avatar200has moved to an in-game location wherein that avatar can interact with an NPC201found at that location. At the present in-game time, that NPC is chained to a tree, and his current goal is to seek assistance in being freed from the chain.
In supporting the possible player-to-NPC interaction shown inFIG. 2, the on-line game server has examined: (a) the current values and goal associated with that NPC, and (b) the current status of the player's avatar. Based on that examination, the game server has created a series of steps (e.g., finding the “Key of Merlin,” bringing it to the NPC, and opening the lock at the end of the chain) that can be performed by a player having that status and which, if completed, will accomplish the goal currently being sought by the NPC, as well as add a new skill to the player's avatar. That series of steps has been shown to the player within the exemplary textbox203shown inFIG. 2.
As explained below, that series of steps will be unique to the current interaction between the player and the NPC. According to some embodiments of the invention, if the player chooses to interact with that same NPC during a future in-game time period, the NPC's goal, the NPC's values, and the player's state, and hence the series of steps defined for that new interaction, may be different, bringing a newness to the player's in-game experiences.
Pre-Assignment Implementation
During creation of an MMOG which will incorporate an embodiment of the present invention, the game developers will, using programming techniques known to those of skill in the art, create a landscape of locations within the in-game environment and a set of NPCs which will populate that environment along with the avatars of the game players. Each NPC will be defined to have a set of values. An exemplary definition of a generalized NPC is shown inFIG. 3, using the syntax of the C++ language. It is noted that a specific syntax or language is not required to implement the methods described herein.
As shown inFIG. 3, a given NPC may carry a variety of characteristics, priorities, and at least one currently assigned goal. In some embodiments, a given NPC may have two or more goals, which may be prioritized and also may be assigned to the NPC for different time periods within the game.
At game-start-up, each NPC is seeded with an initial set of values appropriate to the general nature of the NPC, where, for example, a “priest” NPC would likely be assigned a high morality-level (say 95 on a scale of 0 to 100), a “mother” NPC would likely be assigned a high family-commitment, a “guild leader” NPC would likely be assigned a high faction-commitment, and a “mayor” NPC would likely be assigned a high town-commitment. A “thief” NPC, on the other hand, would be assigned a low morality-level. The values of a given NPC may vary as the game progresses, and will be stored at the game server so as to be maintained from one game-playing session to another.
Somewhat similarly to the definition of NPCs and their characteristics, the avatar created by each fee-paying player will carry an in-game state which may also be stored at the game server so as to be maintained from one game-playing session to another. An exemplary definition of a player is shown inFIG. 4, again using C++ syntax. In this example the player has certain personal characteristics, skill, and is in possession of a set of in-game objects such as tools or weapons.
In addition, at start-up game developers, using the new methods described herein, will define a set of goals which may be assigned to appropriate NPCs during the Goal-Assignment Process (GAP), as described below. Each defined goal will have specified values assigned to it, limiting the set of NPCs which can be assigned a given goal to only those NPCs which meet or exceed that specified values at the time goals are assigned to NPCs by the GAP. A given goal, such as “I want to become my town's sheriff, ” for example, may be specified to require the following minimum values of an NPC before it can be assigned to that NPC:
Morality Level >85Family-Commitment >40Faction-Commitment >70Town-Commitment >80
As a result, an NPC failing to meet or exceed its goal's required minimum values will not be assigned the “become sheriff” goal until that NPC has improved its set of values. However, other goals could be assigned to the NPC, which, when achieved, result in improved values, possibly leading to opportunities to be assigned loftier goals in future in-game time periods. Losses in value by NPCs may also affect the assignment of goals, as well, and goals can be assigned maximum values, as well.
An exemplary definition of a goal is shown, again using C++ syntax, inFIG. 5. As shown in that example, a given goal may involve minimum and/or maximum values for various NPC values, as well as required possessions. Also note that a given goal can be assigned a lifetime which is defined in terms of the in-game time frame (e.g., five in-the-game days), after which the goal will be removed from the associated NPC, possibly necessitating a new goal assignment to that NPC the next time the GAP is performed.
The large set of pre-defined goals may also include goals which require certain statuses within the in-game environment. A “become sheriff” goal, for example, may require that the position of sheriff in the town associated with an NPC have a vacancy in that position (which may result in the need to create that position or to eliminate the current sheriff). The manner in which such statuses are defined will depend on the manner in which the in-game environment is implemented, using techniques well known to those of skill in the art. Once defined, the goal assignment process defined above may test the statuses associated with any goal that includes required statuses in its definition.
In addition to creating the set of goals at start-up, game developers using the methods described herein may create a set of steps which can be accomplished by players within the game. Like the pre-defined goals, each pre-defined step will have associated requirements which allow (or disallow) that step to be performed by a given player. An exemplary definition of a step, again using C++ syntax, is shown inFIG. 6.
As an example of the requirements which might be assigned to a given step, consider a step called “kill the rat” which might be assigned to assist an NPC who needed a rat skin to make a new hat. The requirements and results associated with that step might be understood as follows:
Step: kill_the_ratResults: Specified increase in status (player's/avatar's combat level increases)Specified increase in resources (player has a new rat skin to give to the NPC)Conveyance of an event (back door of cellar opens)Requirements on Player: (required skills and levels to try to kill the rat)Requirements on associated NPC: (values required of associated NPC to allow it to make a hat)
One aspect of certain embodiments is that the large set of goals and large set of steps may be pre-defined by the MMOG developers during implementation of the game, but neither goals nor sets of steps may be assigned to any specific NPC at that time. In one embodiment, assignment of goals and assignment of sets of steps occur dynamically as the game is played, as explained in the following sections, although developers are free to add new goals and/or steps at any time. Thus the addition of new content to make the game appear fresh to its players is no longer a requirement due to the implementation of the methods described herein.
The Overall Game Process
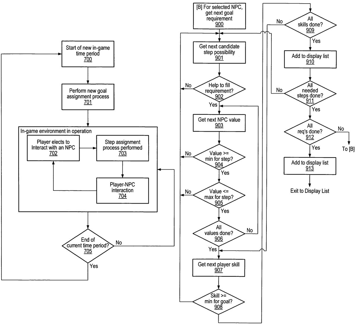
The top-level flowchart ofFIG. 7illustrates one embodiment that can be incorporated into a role-playing game. As shown at blocks700and701inFIG. 7, at the start of each new in-game or out-of-game time period (say at dawn in a game that makes use of days and nights as an in-game time period, or midnight CST for a game that makes use of an out-of-game time period), the GAP of the present invention is used to assign goals to various NPCs, as appropriate. The goals assigned to some NPCs may not be changed, of course, but it is expected that some NPCs will be given new goals based on changes to their values due to in-game events in the past time period, or to expiration of the lifetime assigned for some of the assigned goals.
In some embodiments, the GAP may be performed at various different times, (e.g., other than the start of a new in-game time period), such as when goal(s) of one or more NPCs have been satisfied, or based on status increases of avatars in the game, or other criteria or events. The GAP is intended to be transparent to any players currently involved in the game (meaning that goals associated with current interactions should generally not be re-assigned).
After the new GAP has completed the re-assignment process, the game itself can be continued for all players. However, now when a player initiates an interaction with a given NPC, the GAP is performed anew, as shown at blocks702to704inFIG. 7. That process takes into account the currently assigned goal(s) for the NPC, the NPC's current set of values, and the player's current in-game state. This data is used to define a set of steps which are appropriate to having the player help the NPC meet their currently assigned goal. That set of steps may generally persist until the goal is accomplished or the player elects to end the interaction. In one embodiment, an NPC's goal may be terminated or changed based on a time period or other criteria, regardless of whether the goal has been accomplished or the player elects to end the interaction.
The process ofFIG. 7repeats at the end of the current in-game time period, as shown at block705.
The Goal-Assignment Process
FIG. 8is a flowchart of the goal-assignment process of the preferred embodiment of the present invention. This flowchart is entered at [A], preferably at the beginning of each of the in-game time periods. As shown in block800, the goal-assignment process (GAP) represented by the flowchart selects each NPC, in turn, one at a time, until all of the NPCs in the game environment have been selected.
At block801a candidate goal is selected from the set of goals.
At blocks802to804, for the currently selected NPC, the GAP compares the values currently assigned to that NPC against the minimum and/or maximum value requirements established for each goal within the pre-designed goal-set which has not already been assigned to an NPC. That comparison process results in a set of “candidate goals” for the selected NPC, referred to as the “Short List” of goals inFIG. 8.
The short list of goals is then passed to steps806to810where, as an example, a random value, say N, is used to select a goal from the short list. That goal is then assigned to the currently selected NPC at step811, staying with that NPC for its defined lifetime, or until some other event in the game results in the need to reassign a new goal to the selected NPC.
The assignment of a specific goal can be implemented in a variety of ways. A random selection of a goal from the set of candidate goals can be made as illustrated inFIG. 8. Alternatively, the first or last goal in the short list could always be selected. As another alternative, a list of the last N goals assigned to each NPC can be maintained, with those goals being excluded from the new assignment—if possible—to avoid repetitive goal assignment to the same NPC.
Therefore, the goals may be selected in various ways and/or based on various criteria. For example, goals may be selected randomly or pseudo randomly. Alternatively, or in addition, goals may be dynamically selected based various factors, such as the states of the various avatars in the game (e.g., the alignments of morality levels of the various avatars, their level, etc.), prior goals attained, etc. As noted above, in some embodiments, two or more goals may be selected for some or all of the NPCs.
As shown for the preferred embodiment of the GAP, at block812a test is made to see if all of the NPCs have been selected and assigned a goal for use during the new in-game time period. If not, the GAP returns to block800to select the next unassigned NPC for goal assignment. The GAP proceeds until all NPCs have been evaluated and possibly assigned new goals. The GAP thus automatically creates a new in-game environment for the players when the next in-game time period starts. As noted above, some NPCs, e.g., those who have not yet attained their prior goal, may not be assigned a new goal.
The Step-Assignment Process
FIG. 9shows a flowchart of the process of the preferred embodiment that creates an appropriate set of steps each time a player elects to have his or her avatar interact with a given NPC (the active NPC). This flowchart is entered at [B] each time a player moves his or her avatar into a position wherein a player-to-NPC interaction can take place, in a manner well known to those of skill in the art.
As shown in block900, the exemplary step-assignment process (SAP) represented by the flowchart begins by selecting a requirement defined for the goal currently assigned to the active NPC. That selection will then be repeated for each and every one of those requirements.
Next, at block901a candidate step from the pre-defined set of steps is selected as a possible step to be performed by the player during the interaction with the active NPC. At block902the SAP then compares the results that will be achieved from accomplishing the candidate step against the values needed to accomplish the requirement (and/or the overall goal) currently assigned to the active NPC. This comparison process results in a determination as to whether or not accomplishment of the candidate step will be useful in achieving the requirement (and/or the overall goal) assigned to the active NPC.
As shown in the preferred embodiment, at blocks903to906each candidate step from the set of pre-defined steps is compared to the current values of the active NPC. If the active NPC currently meets the minimum and/or maximum comparisons shown in steps904and905, the candidate step is passed to block907.
In blocks907to909the state of the player planning to interact with the active NPC is compared to the requirements on player state defined for the goal assigned to that NPC. If those requirements are met, the candidate step is added to the list of steps to be presented to the player to be used during the following interaction with the active NPC at block910.
Next, at block911the needed increases in values required for the active NPC to accomplish its assigned goal and other changes in values are compared to the results that will be achieved if all of the steps on the list of steps are accomplished. If not, the SAP returns to block901to add an additional step (or steps) to the list of steps.
At block912the SAP checks to determine whether or not all requirements for achieving the active NPC's currently assigned goal will be met through performance of the current list of steps, and the SAP moves to block913to exit and display the list of steps to the player. If not, the SAP returns to [B] at block900to identify an additional step (or steps) which must be added to the list of steps as needed to identify a set of steps which, when accomplished, will meet all of the requirements of that goal.
Although the present invention has been described with reference to particular embodiments, it is to be understood that those embodiments are merely illustrative of the principles and applications of that invention. It is therefore to be understood that numerous modifications may be made to the illustrative embodiments and that other arrangements may be devised without departing from the spirit and scope of the present invention as defined by the appended claims.
Claims
- A method for varying the experiential content available to human players of an only role-playing game comprising: a computer providing an in-game environment having a number of computer-generated, computer-controlled, non-playing characters (NPCs) with which human players can interact, wherein human players carry a status with in the in-game environment based on their prior game-playing experience, and wherein the in-game status of a given human player is stored so as to be carried forward from one game-playing session to the next;the computer assigning an individual set of values to at least some of the NPCs, wherein the set of values assigned to an y such NPC is stored so as to be carried forward from one game-playing session to the next;the computer providing a set of goals which are available to be assigned to the NPCs with in the in-game environment, wherein for each goal of the set of goals, the computer provides a set of candidate steps which, if accomplished during in-game play, will result in achieving the goal;within an in-game time frame defined by the computer for use within the in-game environment, the computer assigning a specific goal randomly selected from at least a subset of the set of goals to one of the NPCs, wherein the specific goal remains assigned to the one of the NPCs for at least the duration of the in-game time frame;within the in-game time frame, in response to a human player electing to interact with one of the NPCs, the computer defining a set of one or more steps operable by the human player during the in-game time frame to assist the one of the NPCs in achieving the specific goal from among the set of candidate steps for the specific goal;and within a subsequent in-game time frame, the computer assigning a different goal randomly selected from a subset of the set of goals other than the at least a subset of the set of goals to the one of the NPCs for at least the duration of the subsequent in-game time frame.
- The method of claim 1 , wherein the assignment of the specific goal to the one of the NPCs is based, at least in part, on the set of values currently assigned to the one of the NPCs within the in-game environment.
- The method of claim 2 , wherein at least some of the values assigned to the one of the NPCs are numerical in nature and are increased or decreased by the computer in response to interactions that take place within the in-game environment between the human player and the one of the NPCs.
- The method of claim 3 , wherein each candidate step has a defined set of requirements which must be met by the human player in order for the human player to be allowed to undertake the performance of that step in the in-game environment, wherein successful performance of a candidate step by the human player produces on or more results within the in-game environment, and, wherein each of the one or more results changes at least one of: the status of the human player or the values assigned to an NPC.
- The method of claim 4 , wherein said meeting the defined set of requirements comprises comparing the human player's current status to one or more required status characteristics associated with each candidate step.
- The method of claim 5 , wherein the computer defines the set of one or more steps at the beginning of the elected human player-to-NPC interaction, and wherein said defined set of steps persists for at least the duration of that interaction.
- The method of claim 6 , wherein the steps within the defined set of steps are assigned based on matching the defined set of requirements of each candidate step to the current status of the human player as well as comparing the one or more results of accomplishing each candidate step to a change in value required to allow the one of the NPCs to meet the specific goal.
- The method of claim 7 , wherein the steps within the defined set of steps are assigned in a manner such that, if all such steps are accomplished by the human player, the one of the NPCs will meet the requirements for the specific goal.
- The method of claim 8 , wherein the specific goal carries a time limit within the in-game time frame of the in-game environment, and wherein the method further comprises, at the end of that time limit: the computer deleting the specific goal assigned to the one of the NPCs;and the computer assigning a new goal randomly from at least a subset of the set of goals to the one of the NPCs.
- The method of claim 8 , wherein the role-playing game is a massively multi-player on-line game (MMOG).
- A method for providing a role-playing game, the method comprising: a computer storing information regarding one or more computer-generated, computer-controlled, non-playing characters (NPCs) in the role-playing game;the computer storing a set of goals which are available to be assigned to the one or more NPCs within the role-playing game;the computer storing, for each goal of the set of goals, a set of candidate steps operable by a player-controlled avatar to assist and NPC in achieving the goal;and during operation of the role-playing game: for a given in-game time period, the computer assigning a specific goal randomly selected from at least a subset of the goals to one of the one or more NPCs within the role-playing game, wherein the specific goal remains assigned to the one of the NPCs for at least the duration of the in-game time frame;within the in-game time frame, in response to a player-controlled avatar electing to interact with the one or more of the NPCs, the computer defining a set of the one or more steps operable by the player-controlled avatar during the in-game time frame to assist the one of the NPCs in achieving the specific goal from among the set of candidate steps for the specific goal;and within a subsequent in-game time period, the computer assigning a different goal randomly selected from a subset of the goals other than the at least a subset of te set of goals to the one of the NPCs for at least the duration of the subsequent in-game time frame.
- The method of claim 11 , wherein said assigning the specific goal is performed based at least in part on the stored information regarding the one of the NPCs in the role-playing game.
- The method of claim 11 , further comprising: the computer storing information regarding one or more player-controlled avatars in the role-playing game;wherein said assigning the specific goal is performed based at least in part on the stored information regarding the one or more player-controlled avatars in the role-playing game.
- The method of claim 11 , wherein said assigning the specific goal comprises: comparing values currently assigned to the one of the NPCs against minimum or maximum value requirements established for each of a plurality of goals within the set of goals;determining a set of candidate goals for the one of the NPCs based on said comparing, wherein the at least a subset of the set of goals comprises the set of candidate goals;selecting the specific goal from the set of candidate goals;and, assigning the specific goal to the one of the NPCs.
- The method of claim 14 , wherein said selecting comprises randomly selecting the one or more goals from the set of candidate goals.
- the method of claim 11 , further comprising: the computer storing information regarding the player controlled avatar in the role-playing game, wherein said information includes state information;and during operation of the role-playing game, the computer determining one or more steps for the player-controlled avatar with respect to the specific goal assigned to the one of the NPCs from among the candidate steps stored for the specific goal, wherein the one or more steps are operable to be performed by the player-controlled avatar to enable the player-controlled avatar to assist the one of the NPCs in accomplishing the specific goal.
- The method of claim 16 , wherein said determining one or more steps for the player-controlled avatar is performed prior to the player-controlled avatar interacting with the one of the NPCs in the role-playing game.
- The method according to claim 16 , wherein said determining one or more steps for the player-controlled avatar is performed when the player-controlled avatar encounters the one of the NPCs in the role-playing game.
- The method of claim 16 , wherein said determining one or more steps comprises: selecting one of the candidate steps stored for the specific goal;comparing results that will be achieved from accomplishing the candidate step to one or more values needed to accomplish the specific goal currently assigned to the one of the NPCs;determining whether accomplishment of the candidate step will be useful in achieving the one of the NPCs;and, if accomplishment of the candidate step will be useful in achieving the adding the specific goal assigned to the one of the NPCs, adding the candidate step to a list of steps to be presented to a human player operating the player-controlled avatar to be used during interaction with the one of the NPCs.
- The method of claim 19 , wherein said determining one or more steps further comprises: comparing a state of the player-controlled avatar planning to interact with the respective NPC to requirements on avatar state defined for the specific goal assigned to the one of the NPCs;wherein said adding the candidate step to the list of steps is performed only if the state of the player-controlled avatar meets the requirements on avatar state.
- The method of claim 16 , wherein the specific goal has one or more requirements;wherein for each of said one or more requirements, said determining one or more steps comprises: selecting a requirement defined for the specific goal assigned to the one of the NPCs;selecting one of the candidate steps stored for the specific goal;comparing results that will be achieved from accomplishing the candidate step against values needed to accomplish the requirement;determining whether accomplishment of the candidate step will be useful in achieving the requirement;comparing the state of the player-controlled avatar planning to interact with the respective NPC to requirements on avatar state defined for the requirement;and, if accomplishment of the candidate step will be useful in achieving the requirement and the player-controlled avatar meets the requirements on avatar state, then adding the candidate step to a list of steps, wherein the list of steps is operable to be presented to a first human player operating the player-controlled avatar to be used during an interaction with the one of the NPCs.
- A computer-readable storage medium storing program instructions executable by a computer to implement: the computer providing content for a role-playing game to a user;the computer storing information regarding one or more computer-generated, computer-controlled, non-playing characters (NPCs) in the role-playing game;the computer storing a set of goals which are available to be assigned to the NPCs within the role-playing game, wherein for each goal of the set of goals, the computer provides a set of candidate steps which, if accomplished during in-game play, will result in achieving the goal;during operation of the role-playing game: within an in-game time frame defined by the computer for use within the in-game environment, the computer assigning a specific goal randomly selected from at lest a subset of the set of goals to one of the one or more NPCs within the role-playing game, wherein the specific goal remains assigned to the one of the NPCs for at least the duration of the in-game time frame;in response to the user initiating an interaction with the one of the one or more NPCs, the computer providing an indication of said assigning and defining a set of one or more steps operable by the human player during the in-game time frame to assist the one of the NPCs in achieving the specific goal from among the set of candidate steps for the specific goal;and within a subsequent in-game time frame, the computer assigning a different goal randomly selected from a subset of the set of goals other that the at least a subset of the set of goals to the one of the NPCs for at least the duration of the subsequent in-game time frame.
- A computer-readable storage medium, storing: program instructions computer-executable to implement a computer generated role-playing game;information regarding one or more computer-generated, computer-controlled, non-playing characters (NPCs) in the role-playing game;a set of goals which are available to be assigned to the NPCs within the role-playing game;and for each goal of the set of goals, a set of candidate steps which, if accomplished during in-game play, will result in achieving the goal;wherein, during operation of the role-playing game, the program instructions are executable by a computer to implement: within an in-game time period defined by the computer for use within the in-game environment, the computer assigning a specific goal randomly selected from at least a subset of the set of goals to one of the one or more NPCs with in the role-playing game, wherein the specific goal remains assigned to the one of the NPCs for at least the duration of the in-game time period;within the in-game time period, in response to a human player electing to interact with the one of the NPCs, the computer defining a set of one or more steps operable by the human player during the in-game time period to assist the one of the NPCs in achieving the specific goal from among the set of candidate steps for the specific goal;and within a subsequent in-game time period, the computer assigning a different goal randomly selected from a subset of the set of goals other that the at least a subset of the set of goals to the one of the NPCs for at least the duration of the subsequent in-game time period.
- A system for providing an on-line role-playing game, the system comprising: a processor;a computer-readable storage medium, storing: information regarding one or more computer-generated, computer-controlled, non-playing characters (NPCs) in the role-playing game;information regarding a set of goals which are available to be assigned by the system to the NPCs within the role-playing game;information regarding a set of candidate steps for each goal of the set of goals which, if accomplished during in-game play, will result in achieving the goal;and program instructions executable by the processor to implement the role-playing game, wherein said program instructions are executable to emplement: within an in-game time frame defined by the system for use within the in-game environment, the system assigning a specific goal randomly selected from at least a subset of the set of goals to one of the one or more NPCs within the role-playing game, wherein the specific goal remains assigned to the one of the NPCs for at least the duration of the in-game time frame;within the in-game time frame, in response to a human player electing to interact with the one of the NPCs, the system defining a set of one or more steps operable by the human player during the in-game time frame to assist the one of the NPCs in achieving the specific goal from among the set of candidate steps for the specific goal;and within a subsequent in-game time frame, the system assigning a different goal randomly from a subset of the set of goals other than the at least a subset of the set of goals to the one of the NPCs for at least the duration of the subsequent in-game time frame;and a network for providing information regarding the role-playing game to at least one player computer, and for receiving player input from the at least one player computer.
Disclaimer: Data collected from the USPTO and may be malformed, incomplete, and/or otherwise inaccurate.
